中华网 china.com

军事

24小时热点

    专家观点

    • 中国禁止美光芯片?中方雷霆出击以其人之道还治其身,外媒炸锅了
    • 中俄好消息不断,一架俄罗斯专机抵达中国,7成俄民众对华有好感
    • 果然乱套了,英国大罢工将瘫痪80%的救护车,上万台手术被搁置
    • 局势正在失控,梅德韦杰夫再次警告:已扩大生产强大的杀 伤性武器

    李迅雷:对等关税之后,特朗普将重启什么? 特朗普2.0政策路径的再锚定

    2025-04-13 10:30:40 来源:中国首席经济学家论坛

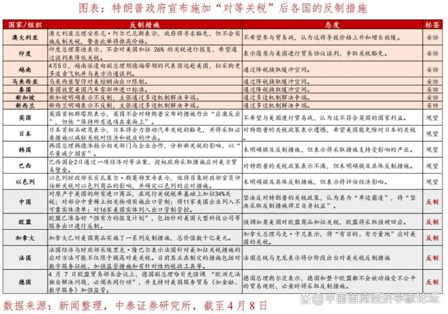
    特朗普政府宣布的关税新政再次搅动全球资本市场。4月3日,美国政府启动“对等关税”,对全球主要经济体加征高额关税。次日,中国国务院关税税则委员会宣布对原产于美国的所有进口商品加征34%的关税。受此影响,全球股市迅速反应,标普500指数两日累计下跌逾10%,创下自2020年3月以来最大两日跌幅,欧洲及亚太市场也大幅下挫。

    4月9日,美国正式对中国加征50%的关税,累计税率高达104%。中国随即反制,将对美关税提高至84%。随后,特朗普宣称对中国税率进一步提高至125%。表面上看,这些举措似乎是贸易博弈中的施压手段,但实质上可能代表了特朗普政府在制度层面发起的一次路径变革。

    历史经验表明,当国际制度收益不再普遍共享时,变革的动力往往来自外部冲击。特朗普的关税政策正体现了这一类型的外部冲击——其背后隐藏的是全球资本秩序重塑的制度锚点。

    本文从特朗普政府“对等关税”政策背后的深层逻辑出发,揭示特朗普2.0政策框架及其对制度的冲击路径,探讨中国面临的结构性挑战,并为投资者在这一充满不确定性的时代提供资产配置参考。

    特朗普政府推出的“对等关税”政策震动全球市场。美国对中国新增税率高达34%,累计关税攀升至54%,对欧盟实施20%的对等关税,对巴西、英国实施10%的对等关税,对日本实施24%的对等关税。东南亚、墨西哥等全球制造枢纽也未能幸免,均面临关税大幅上调。

    美国财政部长贝森特重申此举旨在纠正长期的贸易逆差,敦促各国保持克制以避免局势升级。美国贸易代表办公室则强调与伙伴沟通,评估影响并保留谈判空间,力求提升竞争力。尽管官方机构试图保持政策模糊性,但市场并未减轻忧虑。

    1234...8全文 8 下一页
    (责任编辑)
    关闭

    精选推荐

    下一页