【文/观察者网专栏作者王世纯】
经过一个秋天的厮杀后,节节败退的乌克兰于本周收到了来自美俄最新的谈判价码。无论“28条”是不是一份严肃的停战协议,战场内外的局势都在证实乌克兰人没什么谈判筹码。
与此同时,“光辉”战机在迪拜航展机毁人亡,让印度空军再次成为全球嘲笑的对象。而“光辉”的丢人不止于直播坠机,本就互不信任的印度空军与航空工业,肯定会就此次坠机进一步大做文章。
乌克兰还有什么谈判筹码?
近日,在美国特使维特科夫和俄罗斯代表德米特里耶夫讨论以后,特朗普批准了一份激进的俄乌和谈草案。这份被称为“28条”的草案要求乌克兰法理上放弃东部顿巴斯地区领土、乌军规模限制在60万人内、不得拥有能威胁莫斯科的导弹、乌宪法写入永不加入北约、邀请俄罗斯重返G8等。
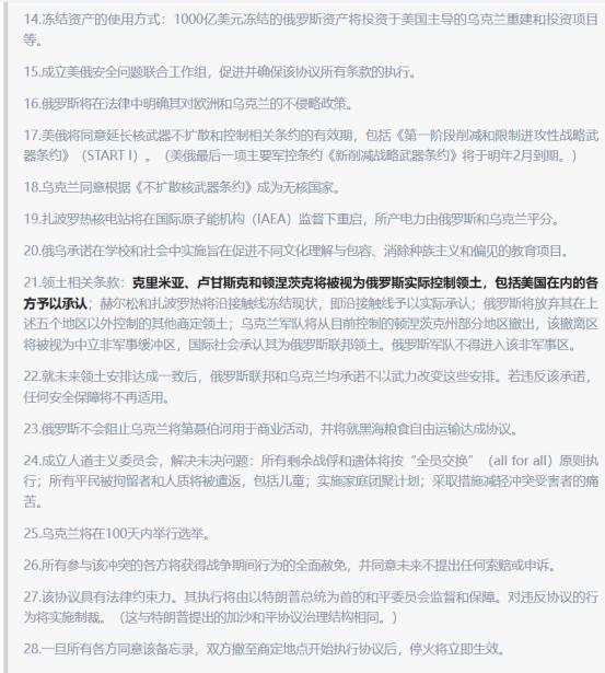
除了谈判条件极端不利于乌克兰,特朗普甚至还规定时间表:谈判在11月27日感恩节之前签署协议,该过程将在12月初之前完成。乌克兰最高拉达议员贡恰连科公布了特朗普制定的乌克兰和平计划28项内容,内容如下:


这份草案显然极端不利于乌克兰,不仅内容上和普京此前宣布的“特别军事行动”目标有大量重合,且多项内容突破乌克兰长期坚持的“红线”。也不奇怪为什么欧洲公子们和乌克兰人在草案推出后,就指责其“严重偏向俄罗斯”,“非常符合俄方意愿”,并当场反对。毕竟如果乌方同意这份草案,那么相当于乌方承认普京在字面意义上赢得战争,而许多乌克兰人和俄罗斯人确实都白死了。

但对乌克兰人来说,俄罗斯和特朗普狮子大开口,多少是看准了乌克兰已经没什么讨价还价的本钱了。这种条约既是特朗普典型的“漫天要价,坐地还钱”的得寸进尺谈判策略,又是特朗普时期美国意识形态转变的一种体现。特朗普的基本盘从来不把乌克兰当作根本利益,比起斥巨资打赢俄罗斯,他们更愿意用俄罗斯的胜利“打脸”所有反对保守主义思想的欧美集团。
对于俄罗斯人而言,28条草案的公布沾一点“罗生门”。笔者在此必须强调,28条草案是由美方率先发布的,并非俄罗斯官方给出的文件。扎哈罗娃甚至表示,我们没有正式收到任何文件。
笔者认为,这是一次典型的特朗普式“两头骗”,但目的不明——特朗普亦或逼迫泽连斯基速速就范,亦或用一个不可接受的价码破坏本轮讨价还价。无论如何,俄罗斯人的态度还要看俄罗斯人自己:就在11月20日,普京在会见前线的大指挥官们以后表态说,乌克兰当局已经是一群“犯罪分子”——言下之意就是乌克兰当局没什么合法性和代表性。俄罗斯还是要用军事手段达成特别军事行动的目标,大家还要“抓紧干活”。

俄罗斯总统普京11月20日视察俄军西部集团军并发表讲话。大公网